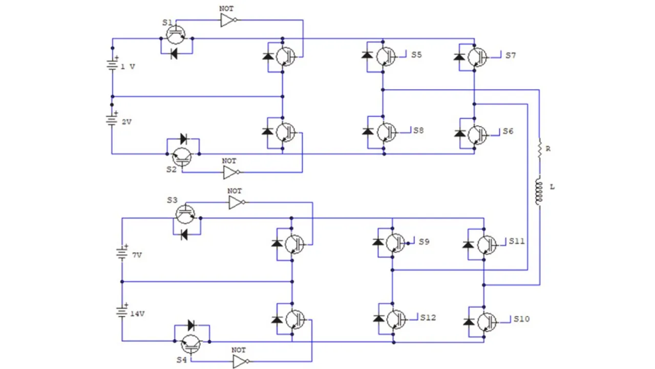
Researchers in Iraq and Turkey have developed a 49-level asymmetrical cascaded inverter for renewable applications, as reported in Case Studies on ScienceDirect. According to the study, the inverter was tested under three conditions: per-unit battery setup, actual battery voltages, and photovoltaic module input. In the per-unit configuration, it produced 16.97V VoRMS and 1.06A IoRMS, with total harmonic distortion of 0.71% and 0.09%. As per the researchers, using actual battery voltages, it delivered 679.05V VoRMS and 4.27A IoRMS with distortion levels of 0.71% and 0.17%. Under PV-based input, the inverter reached 692.73V VoRMS and 43.14A IoRMS, with THD of 1.29% (voltage) and 0.34% (current). The study confirmed that the inverter maintained low distortion and stable output across all scenarios, supporting its application in PV-based power systems and other modern renewable configurations.
Study from Iraq & Turkey develops 49-level solar inverter
A 49-level cascaded inverter developed by researchers was tested with batteries and PV modules, showing low total harmonic distortion for renewable energy applications.
/solarbytes/media/media_files/2025/04/14/EaiaWrkiYMSJteN1QkIC.jpg)
Advertisment
/solarbytes/media/agency_attachments/2025/01/13/2025-01-13t112055287z-solarbytes.png)
/solarbytes/media/agency_attachments/2025/01/13/2025-01-13t112030439z-solarbytes.png)