0
Bookmarks
Profile
Log Out
Subscribe
India Bytes
China Bytes
America Bytes
EMEA Bytes
Australia Bytes
India Bytes
China Bytes
America Bytes
EMEA Bytes
Australia Bytes
Authors
Powered by :
PVInverterTesting
Tech Bytes
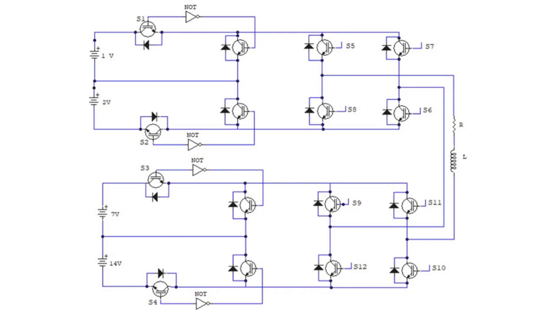
Study from Iraq & Turkey develops 49-level solar inverter
By
Karthik Srivasthav G
Apr 14, 2025
21:42
IST
Subscribe